学校首页 加入收藏 设为首页

招生公告

当前位置 :  PC星空游戏平台 > 招生公告 >

关于2011年空中乘务专业测试的通知-首页管理-浙江育英职业技术学院网站

 发布时间 : 2011-03-16 10:59:07      点击:
    

浙江育英职业技术学院

关于2011年空中乘务专业测试的通知

 

浙江育英职业技术学院是2000年在全省率先招收高职(专科)学历层次的空中乘务专业的院校。我院空中乘务专业毕业生初次就业率连续八年达到100%。根据空中乘务专业的招生要求,考生必须经过专业知识测试和面试、体检合格,且高考(单考单招)分数上线后方有录取的可能。现将有关今年专业测试的事宜通知如下:

 

一、报

1时 间:325日(星期五)8:00-17:00报到。

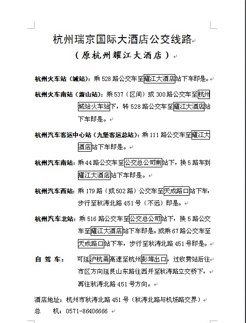
2地 点:杭州瑞京国际大酒店(原杭州耀江大酒店)。

   地 址:杭州市秋涛北路451号(秋涛北路与机场路交界,附公交线路介绍)。

3参加试者须随身携带:1)身份证及其复印件(1张);(21寸照片3张(正面免冠);(3)钢笔(签字水笔)

 

二、综合面试(专业测试)、英语口试及体检

1时 间:326日~27日。

2综合面试(专业测试)、英语口试及体检内容:

  1)体形、外貌、语言表达能力、英语口语及其它基本常识;

  2)按民航乘务人员身体要求,进行体检。

3费 用:

专业测试考务费:110元;体检费:180元。本专业录取后每学年学费13500元,住宿费1200元。

 

三、发放专业测试成绩单及合格证书

420日前,向考生邮寄成绩单,并发放专业测试合格证书。

 

四、录

综合考生的高考(单考单招)成绩[普高考生按文理科第三批次(高职高专批)录取,空中乘务专业单独设立学院代码,单独划定录取分数线;中职单考单招考生按各类别分数线录取]、专业测试成绩和体检情况,择优录取。

 

五、其

学院帮助部分考生联系解决住宿,费用自理。

学院联系电话:(05718691103286877189(报到当天请直接拨打杭州瑞京国际大酒店总机转会务组)

杭州瑞京国际大酒店总机:(057186406666

 

                                                 浙江育英职业技术学院招生办

                                                      2011310

 

地址:杭州市钱塘新区(下沙)四号大街16号
电话:0571-86911032、86877189
邮箱:yyzhaob@126.com
版权所有:浙江育英职业技术学院招生网
技术支持:亿校云
版权所有 © 浙江育英职业技术学院招生网
技术支持:亿校云
地址:杭州市钱塘区4号大街16号
电话:0571-86911032、86877189 邮箱:yyzhaob@126.com
Baidu
map