PC星空游戏平台
学校首页
加入收藏
设为首页
PC星空游戏平台
星空彩票官网下载app
专业导航
报考指南
招生咨询
历年分数
录取查询
政策文件
联系我们
PC星空游戏平台
星空彩票官网下载app
专业导航
报考指南
招生咨询
历年分数
录取查询
政策文件
联系我们
报考指南
当前位置 :
PC星空游戏平台
>
报考指南
>
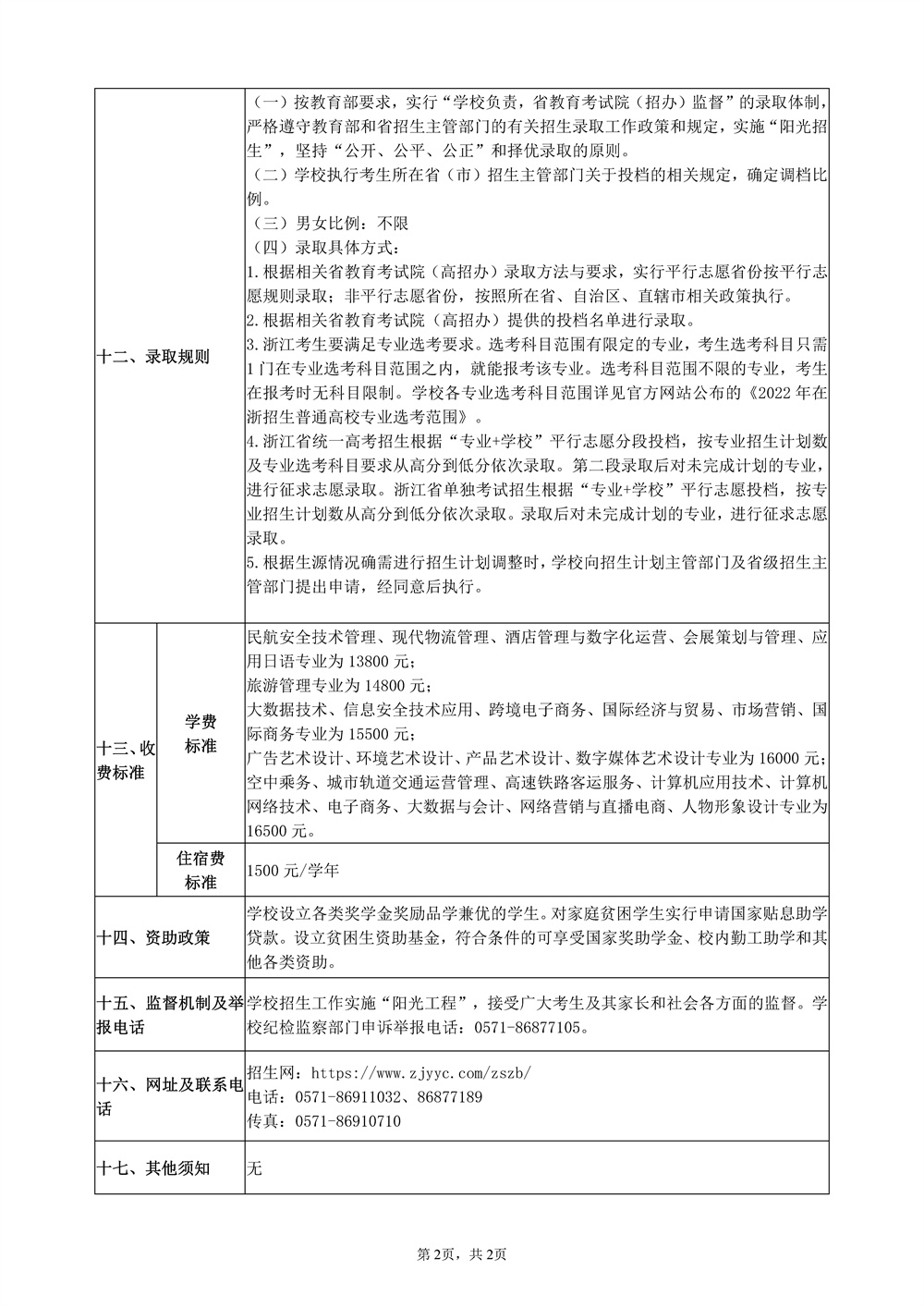
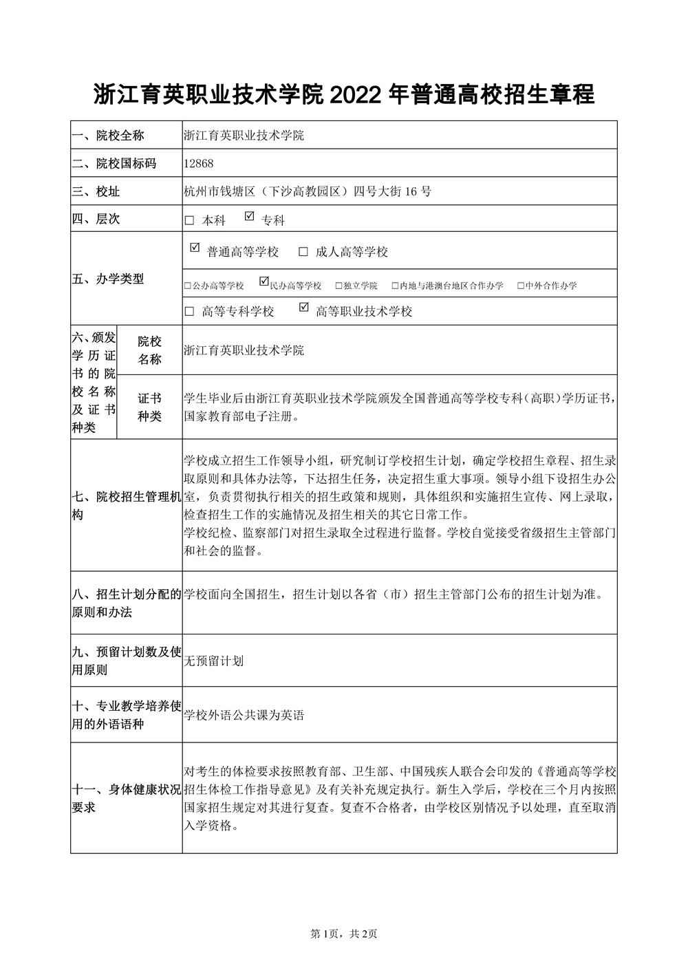
浙江育英职业技术学院2022年普通高校招生章程
发布时间 :
2022-06-06 11:44:35
点击:
版权所有 © 浙江育英职业技术学院招生网
技术支持:亿校云
地址:杭州市钱塘区4号大街16号
电话:0571-86911032、86877189 邮箱:yyzhaob@126.com
map