学校以“厚德载物,自强不息”为校训,立足钱塘区,融入杭州都市经济圈,面向浙江全省,为现代服务业培养全面发展的具有优势品质与技能的高素质应用型职业人,开设了空中乘务、轨道交通运营与管理、计算机应用、大数据技术、网络营销与直播电商、电子商务、酒店管理与数字化运营、会展策划与管理、广告艺术设计、人物形象设计等27个专业,在校学生1万余人,累计为国家和社会培养合格毕业生5.3万余人。
学校先后获得全国先进社会组织、全国民办非企业单位自律诚信建设先进单位、中国民办高等教育优秀院校、全国无偿献血促进奖单位奖、浙江省文明单位、浙江省社会治安综合治理先进集体、浙江省先进基层党组织、全省党建“双创”示范高校、浙江省5A级社会组织、浙江省绿色学校(高等学校)、浙江省高校平安校园、浙江省卫生先进单位、浙江省无偿献血促进奖、浙江省高校无偿献血爱心集体、浙江省优秀志愿服务集体、浙江省优秀民办学校、浙江省高等学校体育工作先进单位、杭州亚运会(亚残运会)浙江省先进集体等荣誉100余项。
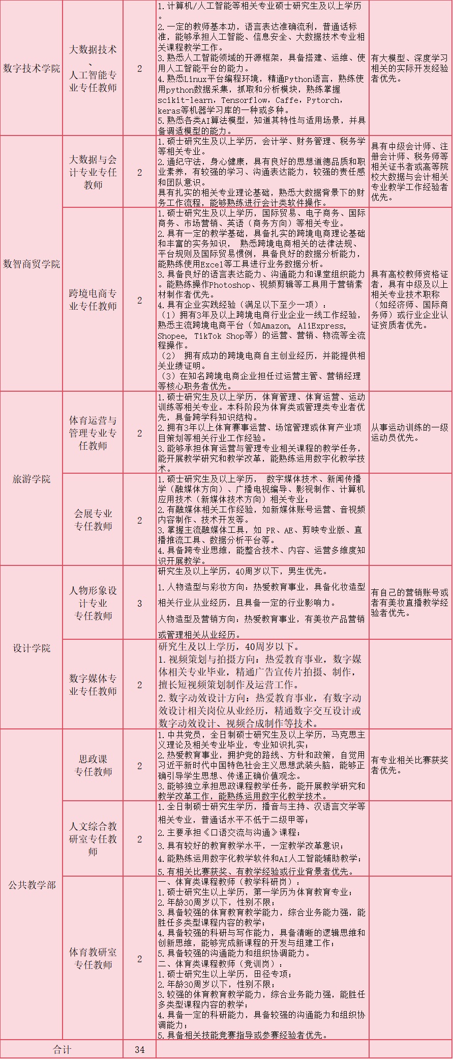
现新校区扩建,办学规模扩大,为提升学校事业发展需要,诚聘认同我校办学理念,愿投身高职教育事业、引领学生成长成才的优秀人才加盟,具体如下:
基本条件:
二、相关待遇
(1)应届毕业生入职后可申请享受杭州市应届毕业生一次性生活补贴,和租房补助;
(2)专业群领军人才、专业带头人(骨干教师)、高技能人才,结合学校发展需要和个人实际情况,实行“一事一议、一人一策”的引进待遇提供科研启动经费,过渡房或租房补贴等。符合杭州市人才政策条件者可申请享受人才政策相关补贴。
三、招聘程序与办法
(一)报名时间和方式
1.报名时间:报名自招聘公告发布之日起,不设截止时间,招满即止。
2.报名方式:电子邮件报名。邮件命名为“应聘xxx岗位+姓名”。
应聘人员根据岗位类别填写并提交应聘登记表(见附件)和岗位条件要求的支撑材料电子版(如学历学位证书、党员证明、学生干部证明、相应的工作经历证明、技能证书等),发送至yyrsc@126.com;并以“应聘岗位+中文姓名”为邮件主题;请勿发送压缩文件。
(二)资格审查与面试
资格审查与简历收集时间同步进行 。
教师岗面试采用综合面试,一般包括课程试讲、专业(业务)能力提问等内容,主要测评专业能力、综合分析能力和岗位的适应能力等。
辅导员岗初审通过者接面试通知后需携带本人身份证、学历和学位证书、党员身份证明等材料原件到校进行现场确认并参加笔试和面试。两部分满分均为100分,主要测试应聘人员与辅导员工作相关的综合基础知识、专业知识、文字能力以及技能专业素养。总成绩=笔试成绩×40%+面试成绩×60%。根据总成绩从高分到低分(若总成绩相等,面试成绩高者优先)确定拟聘人选。面试合格分数线为60分,低于该成绩者不能进入下一环节。
四、其他
(一)应聘人员须对个人信息的完整性和真实性负责,如信息不全或与事实不符,部门有权取消其录用资格,造成的不利后果由应聘者本人承担。
(二)招聘过程中不会收取任何费用,请广大应聘人员不要轻信非官方网站的消息,注意保护好个人信息及财物安全,保证手机通讯畅通。






